当センターは大阪府域の基幹精神科医療機関として、措置入院・緊急措置入院・応急入院などの行政的医療や精神科救急医療を行うとともに、民間医療では対応の困難な医療、児童・思春期、医療観察法関係等の専門医療など、精神科医療の先駆的役割を果たし、児童・思春期からご高齢の方々までこころを病む皆さまの病院です。
また、地域精神医療を重視し、作業療法・デイケア・訪問看護・地域の関係機関と連携により患者さまの社会復帰、自立と社会参加を支援しています。昭和57年2月には、臨床研修病院の指定を受けて、医療従事者の養成に努めています。なお、当センターは平成18年4月に地方独立行政法人法の適用をうけ、大阪府立病院機構がその運営に当たることにより、経営の合理化、効率化を図り、公共の福祉の増進に努めています。
概要(令和6年 6月 1日現在)
| 診療科名 |
精神科 児童思春期精神科 歯科(入院患者のみ) |
| 許可病床数 |
473床(内、医療観察法指定病床33床) |
| 許可・承認 |
精神科緊急病院指定病院 応急入院指定病院 特定診療災害医療センター 大阪府災害拠点精神科病院 医療観察法指定入院医療機関 医療観察法指定通院医療機関 医療型障害児入所施設 臨床研修指定病院 (一社)日本専門医機構精神科専門研修プログラム基幹研修施設 (公社)日本精神神経学会精神科専門医制度研修施設 (一社)日本精神科看護協会指定実習施設 保険医療機関及び療養取扱機関 生活保護法指定医療機関 指定自立支援医療機関(精神通院医療) 結核指定医療機関 被爆者一般疾病医療機関 難病指定医療機関(難病の患者に対する医療等に関する法律14条第1項の規定による指定医療機関の指定) 指定小児慢性特定疾病医療機関 特定疾患医療機関 依存症治療拠点機関 日本医療機能評価機構認定病院 |
| 施設基準 |
精神病棟入院基本料(15:1) 救急医療管理加算 診療録管理体制加算1 医師事務作業補助体制加算2(30:1) 看護配置加算 看護補助加算1 療養環境加算 精神科応急入院施設管理加算 精神病棟入院時医学管理加算 精神科身体合併症管理加算 依存症入院医療管理加算(アルコール・薬物) 摂食障害入院医療管理加算 医療安全対策加算1 感染対策向上加算2 患者サポート体制充実加算 精神科救急搬送患者地域連携紹介加算 データ提出加算 精神科急性期医師配置加算 精神科救急急性期医療入院料 児童・思春期精神科入院医療管理料 入院時食事療養(Ⅰ) 医療DX推進体制整備加算 看護補助体制充実加算 ニコチン依存症管理料 こころの連携指導料(Ⅱ) 薬剤管理指導料 精神科退院時共同指導料1及び2 検体検査管理加算(Ⅰ) 検体検査管理加算(Ⅱ) 遠隔画像診断 CT撮影及びMRI撮影(16列以上64列未満) 無菌製剤処理料 脳血管疾患等リハビリテーション料 運動器リハビリテーション料 児童思春期精神科専門管理加算 精神科作業療法 依存症集団療法1(薬物) 精神科ショート・ケア「大規模なもの」 精神科デイ・ケア「大規模なもの」 治療抵抗性統合失調症治療指導管理料 医療保護入院等診療料 認知療法・認知行動療法1 CAD/CAM冠 クラウン・ブリッジ維持管理料 看護職員処遇改善評価料45 外来・在宅ベースアップ評価料(Ⅰ) 入院ベースアップ評価料56 |
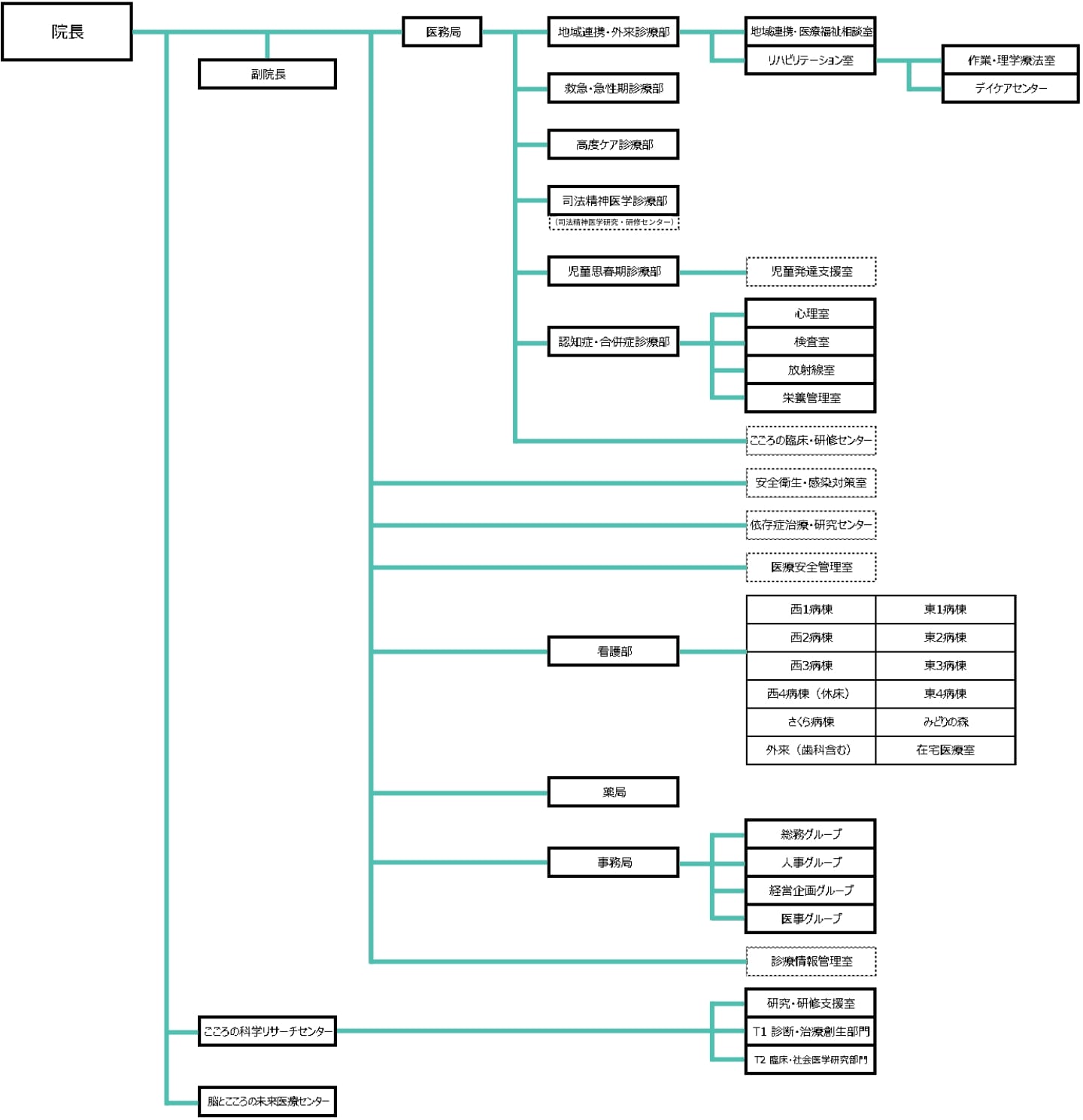
組織図(令和8年 4月1日現在)

スタッフ数(令和8年 4月 1日現在)
| 医師(レジデント含む) |
46名 |
| 看護師(准看護師含む) |
274名 |
| 薬剤師 |
6名 |
| 診療放射線技師 |
1名 |
| 臨床検査技師 |
3名 |
| 理学療法士 |
2名 |
| 作業療法士 |
10名 |
| 精神保健福祉士 |
17名 |
| 栄養士 |
2名 |
| 心理士 |
9名 |
| 保育士 |
4名 |
| 研究員 |
2名 |
| 事務、その他 |
34名 |
| 合計 |
410名 |
医療安全管理体制
大阪精神医療センター医療安全の取り組みについて
医療事故の状況